

▲西汉 金饼
海昏侯墓出土
最近黄金价格一路走高,
让不少人重新关注起这抹耀眼的金色。
2月4日,
国际上黄金价格
重新站上5000美元/盎司的高位,
国内实物黄金报价在1560元/克左右。
从古代帝王的皇冠、贵族的宝藏,
到近代金本位的货币基石,
黄金始终是财富与稳定的象征。
千百年来,
它见证王朝更迭、贸易兴衰,
在动荡中被追捧,在繁荣里被珍藏,
仿佛自带“永恒价值”的光环。
黄金:历史的文明与风尚
黄金在中国流传的历史十分悠久,在中国人眼中黄金一直是贵重的象征。在古代中国社会,金乃帝王之色,代表着尊贵、富足和美满。
然而,我们真的了解黄金吗?黄金在中国的前世今生究竟如何?

▲战国 “郢爰”金版 南京博物院藏
黄金,在人类历史与古代传说中,总和权势、财富相关联。数千年前,它就已为人类所用,那时文字尚未萌芽,它的珍贵却已被口耳相传。时至今日,在全世界范围内,黄金仍是衡量经济与显示财富的主要标尺之一。
今天欲窥人类文明的演进,黄金的使用史无疑是一条最耀眼的线索。它精彩的身影,纵贯上下五千年,横跨欧亚大陆,更囊括四大文明古国,堪称文明之光。历经千百年,多数鲜艳夺目的文明遗物,或经风霜洗礼,或遭水土侵蚀,或深埋于地下,昔日的容光或暗淡、或腐烂、或朽化,如川逝水,一去不返,令人叹惋。三代以上的古物,能传之不朽且依然光彩照人者无他,唯有黄金。

▲战国 虎猪互斗金带饰
鄂尔多斯青铜器博物馆藏
千载以上,南朝沈约就有“逝川无待,黄金难化”之说。再往上溯,《尚书·禹贡》中已有“厥贡唯金三品”的记载,足见夏商时期,黄金与银、铜就已贵为贡品。近年中国境内考古发现有三千年前的黄金饰品,自然是此说最好的注脚。
其实,进入青铜时代,黄金的提炼技术已臻成熟。《尔雅·释器》有云:“黄金谓之璗,其美者谓之鏐。白金谓之银,其美者谓之镣。”有学者认为,所谓“美”的标准,可能指纯净度而言。

▲三国 魏~西晋 “魏归义氐侯”金印
甘肃省博物馆藏

▲三国~孙吴 龙首金钗&鸟首金钗
苏州市考古研究所藏
黄金既美而不朽,却稀缺而难得。因此,中国古代黄金所制罕见巨器,往往多为小件或饰品,或与白银、青铜等结合使用。《诗经》里“我姑酌彼金罍,维以不永怀”描绘的金罍,一般认为并非纯金制品,而是装饰黄金的青铜盛酒器。现代作为黄金简称的“金”,在古代并不专指黄金,而是泛指金属。

▲北魏 鹿角金步摇冠饰
内蒙古博物院藏
汉代许慎的《说文解字》就说“金,五色金也”,而以“黄为之长。久埋不生衣,百炼不轻,从革不违。”以致汉武帝轻信方士李少君之言,以黄金为饮食器则益寿。从汉到唐数百年间,草原文明、异域文化伴着民族融合、贸易交流而影响着金器的风格,所出形制与纹饰令人叹未曾有。不过,显贵们依然迷信长生之说,日常所用器物多以金银为之。
宋明以降,上自达官显贵,下至平民百姓,对黄金的使用益加广泛,其制作工艺愈精且细。传统使用的锤鍱与铸造,珠化与金丝,贴金、错金与镏金等工艺,由一代代工匠心手相传,发扬光大,影响至今。

▲唐 鸳鸯莲瓣纹金碗
何家村窖藏
陕西历史博物馆藏
中国古代黄金艺术最早出现于北方,在青铜礼器主导的礼制没落以后,黄金才成为彰显身份等级的金属。在三星堆文化时期,人们就用金箔进行装饰,这些装饰使器物倍添庄严神圣。唐代是中国古代黄金艺术的高峰,这个时候的金银器开始显现中华民族的艺术特色,华风汉韵成为主流。

▲商·三星堆 戴金面罩青铜人头像
三星堆博物馆藏

▲宋 金龙
苏州博物馆藏
中国与罗马、波斯、巴克特里亚、粟特等地区黄金艺术的交流始于战国和汉朝,活跃于南北朝,繁荣于隋唐。域外输入的金银器以北朝、隋最为多见,包括金银钱币、器皿、首饰等。

▲明 牡丹形金饰件
南京市博物总馆藏
黄金由于其华美、耐腐蚀的特点成为装饰器物的理想材料,又由于质地柔软、延展性好,发展了许多的装饰工艺。不论是锤鍱、铸造这样的成形工艺,还是珠化、金丝等一系列的细金工艺,都可以打造出华美精致的金器。同时,金也适合附饰在其他材质的表面,一方面可以节省如此贵重的材料,另一方面也给它所附的器物进行了防护,所以贴金、错金与镏金等用于黄金附饰的技术也开始逐渐产生和应用。

▲汉 鎏金虎形席镇
晋中榆次猫儿岭墓群出土
晋中市博物馆藏
在时空的交汇处,黄金始终是一颗耀眼的“小星星”。它记录着我们的历史、生活和风尚,连接古今,熠熠生辉。

▲明万历 云纹金钏
明定陵出土
延伸阅读:
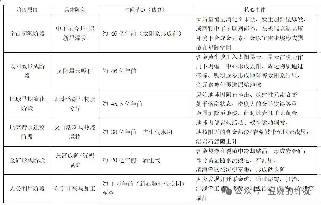
黄金其实是外星产物
黄金是如何形成的?
关于原生金的形成还要从地球的起源说起。在45亿年前,地球形成的时候是一个温度很高足以熔化大多数矿物的大火球,很多宇宙中的小天体带有一些金属元素,在它撞击地球的时候陨石被熔化,金子也被留了下来。由于金的密度大,金便往地心下沉,所以现在的金矿都在地下。
大约在26亿年前,地核中的金元素,慢慢到达地幔,再由火山喷发等形式沿着裂缝带到地壳。这些最初的金矿源,在漫长的地质时代中活化、迁移、富集,才形成原生金矿,又称之为“岩金”。

所以原生金的形成过程可以概括为:天体运行→地球形成→火山爆发→岩浆喷涌→金元素被夹带着喷薄而出形成岩金。

沙金,产于河流底层或低洼地带,与石沙混杂在一起,经过淘洗出来的黄金。
沙金由原生金风化地质作用而成。火山喷发将部分金元素带至地表形成矿山,由于金矿石露出地面,经过长期风吹雨打,岩石被风化而崩裂,并随流水搬运而下,自然沉淀在石沙中。在河流底层或砂石下面沉积为含金层,从而形成沙金。
由于经过长期的搬运、摩擦和碰撞,沙金颗粒大小不一,大的像蚕豆,小的似细沙,形状各异。
沙金的形成过程类似于地理中所学的冲积扇、三角洲等堆积地貌,概括来说其形成主要取决于三个因素:砂金补给源(即原生金)、动力条件(流水或风力)、地貌特点(落差大易搬运、落差小易沉积)。
黄金分布的地理基因
地球上的黄金分布暗含地质运动的密码。板块碰撞带、古老克拉通地块和火山弧区域,因独特的地质应力作用,成为金矿富集的天然保险库。例如南非威特沃特斯兰德盆地,这个形成于28亿年前的古老沉积盆地,因河流冲刷将金颗粒富集于砾岩层,贡献了全球40%的历史产量。而环太平洋成矿带的火山热液活动,则孕育了美国加利福尼亚、澳大利亚卡尔古利等世界级金矿。

人类开采版图随地质认知不断拓展:
19世纪淘金狂潮:从俄国乌拉尔山脉(1840年产金43.5吨)到美国加州(1853年93吨),地质露头指引着冒险者的铁镐。
现代深部采矿:南非姆波尼格金矿垂直延伸超4公里,揭露太古宙绿岩带的含金石英脉秘密。
中国崛起:胶东半岛突破“攻深找盲”技术,探明世界第三大金矿集区,2024年产金量占全球8.6%。
截至2025年,人类累计开采的黄金约20.5万吨,若熔铸成立方体,边长仅22米,这微小的数字背后,是地质禀赋与技术进步的双重制约。

黄金为什么能成为主要的储备资产?
稀缺性
黄金在地壳中的含量极低,开采成本高,无法人为大量制造(不像纸币可以无限印刷)。
化学稳定性
黄金几乎不氧化、不腐蚀("真金不怕火炼"),可保存数千年不变质。对比铁会生锈、银会变黑,黄金的耐久性使其适合长期储存价值。
可分性与标准化
黄金可熔铸成不同规格(如金条、金币),且纯度易检测(通过密度、硬度等)。古代中国"金元宝"、罗马"苏勒德斯金币"都证明了黄金作为标准货币的便利性。
全球共识价值
从古埃及法老到现代央行,5000年来许多人类文明都认可黄金的价值。
避险属性
在战争、经济危机时(如2008金融危机),黄金价格往往逆势上涨。

▲明 金锭
湖北省博物馆藏
最后,
来欣赏一组金器文物——












