
山西晚报·山河+讯 3月29日下午,浙江杭州金匠寿司(滨江宝龙城店)发生一起食品安全突发事件:一只活鼠在回转寿司传送带上奔跑,而传送带旁正摆放着供顾客食用的寿司。视频曝光后迅速引发舆论关注。3月30日,涉事餐厅发布致歉声明及补偿方案,承诺对当日所有消费者全额退费,并额外提供最高千元的现金补偿。
据一位消费者回忆,其与朋友于3月29日16时许在该店用餐,16时42分结账离开,共消费245元。“当时听到店内有人尖叫,店员只说是‘传送机故障’,让我们暂停点单,但并未提及有老鼠。”直到当晚上网看到相关视频,她才得知真相。

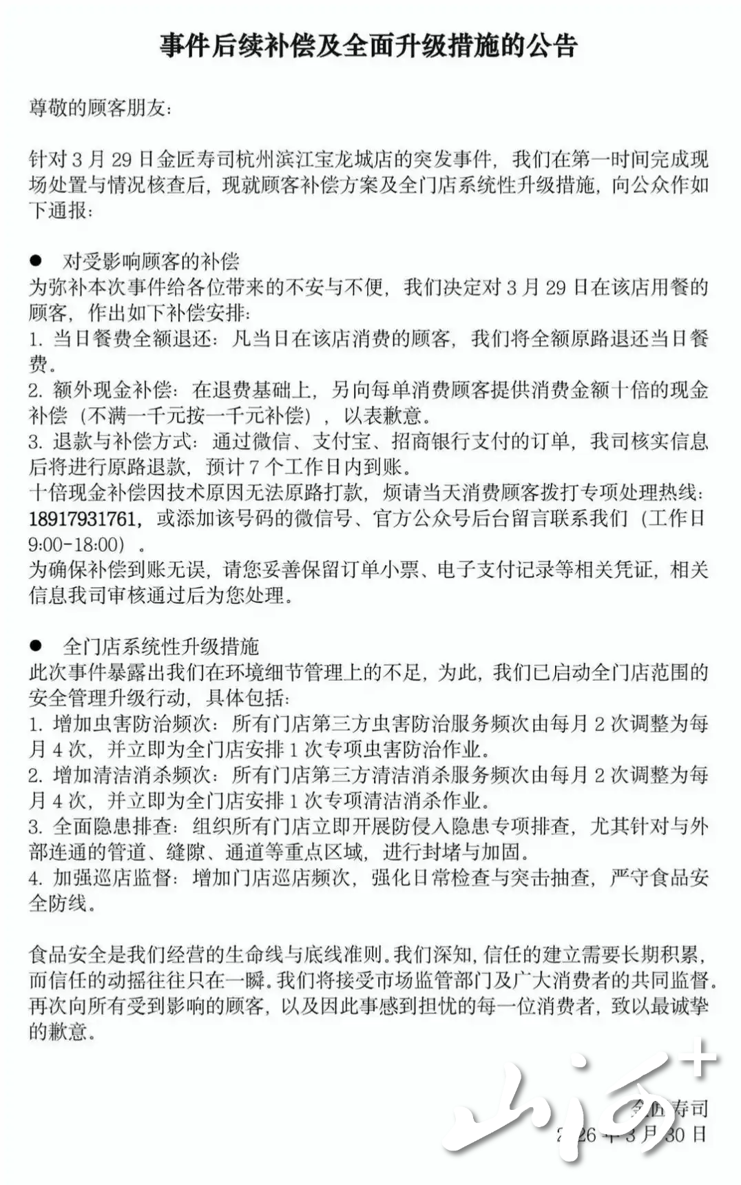
山西晚报·山河+记者注意到,3月30日中午,金匠寿司通过官方渠道发布《事件后续补偿及全面升级措施公告》,宣布三项补偿举措:全额退还3月29日当日餐费,原路返还至支付账户,7个工作日内到账;额外提供十倍现金补偿(不足1000元按1000元计);因技术限制,十倍补偿需通过专项热线登记领取。

此外,该品牌还就事件原因作出说明:3月29日16时26分,一只黄胸鼠从外部突然闯入门店,经初步核查,“系从门店与商场走廊相通的门侵入,并非店内滋生”。公告附有第三方虫害防治公司出具的分析报告,称“周边餐饮密集、商场环境复杂”是诱因。


然而,这一“外部入侵”结论引发公众质疑。有观点指出,无论老鼠来源如何,其出现在食品操作区域本身已构成严重食品安全隐患。消费者关注的并非“鼠从何来”,而是“食物是否被污染”“商家是否及时处置”“监管是否到位”。
值得注意的是,事发时店员仅以“设备故障”为由暂停点单,未向顾客披露真实情况,亦未封存现场或立即上报监管部门。多位业内人士指出,依据《食品安全法》及餐饮服务操作规范,餐饮单位发现鼠患等异物侵入,应第一时间停止营业、保护现场,并主动向市场监管部门报告,由权威机构介入调查。
目前,金匠寿司已宣布全面升级防控措施:全门店虫害防治与清洁消杀频次由每月2次增至4次,并开展防鼠漏洞专项排查。但公众更期待的是监管部门的独立调查与责任认定。正如网友所言:“消费者不需要听你解释老鼠怎么进来的,他们只想知道——我吃的东西安全吗?”
