
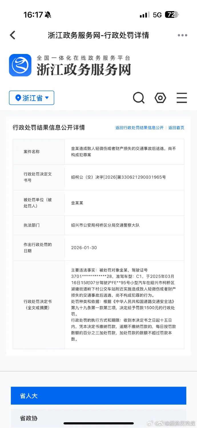
2月7日,据浙江政务服务网显示,演员金晨因交通肇事逃逸被罚款1500元。

此前,1月29日,“金晨被曝疑似涉嫌交通肇事逃逸”事件引发各界关注。有消息称,在事故处理结束后,保险公司在理赔调查阶段调取交警监控时发现,实际驾驶人并非徐长青,而是车主金晨本人,保险公司随后向交警部门报案。金晨方面曾联系保险公司要求撤案,保险公司经考虑后撤销了该报案。
1月30日,浙江绍兴市公安局柯桥区分局就演员金晨涉嫌交通肇事顶包一事发布警情通报称,金晨驾车为避让路上窜行犬只发生单车事故,车内3人轻微受伤。金晨因脸部受伤打车离开,前往医院治疗,留下徐某青留在现场报警处置。徐某青在交警调查时谎称自己系驾驶员。同时,经警方调查,徐某青事后未向保险公司实际理赔,不存在骗保事实。